Machine Learning Fundamentals

Types of Machine Learning


There are many kinds of machine learning, including

  • Supervised Learning (which we’ll talk about a lot)

  • Unsupervised Learning

  • Semi-supervised learning

  • Reinforcement Learning

  • Generative AI

We will also discuss which problems each type might be best suited for.

Supervised Learning


Here the training data is comprised of a set of features, and each example comes with a corresponding target. The goal is to get a machine learning model to accurately predict the target based on the feature values.

Examples could include spam filtering, face recognition or weather forecasting.

Unsupervised Learning

By contrast, in unsupervised learning there are no targets. The goal is instead to uncover underlying patterns. These can be used to provide a concise summary of the data, or group similar examples together. Examples could include customer segmentation, anomaly detection or online recommendation systems (think Netflix).

Activity 2

 

Return to the problems you identified in Activity 1. Try to decide if they involve performing inference or prediction.

Also suggest whether you think they are best approached with supervised or unsupervised learning. What aspects of the problem particularly suggest one approach over another?

A Simple Supervised Learning Model

 

A Simple Supervised Learning Model


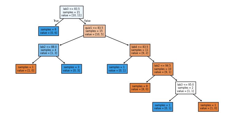
We will use a simple machine learning model– a decision tree– to demonstrate some fundamental concepts in machine learning. Suppose we have the following dataset:

ml_experience class_attendance lab1 lab2 lab3 lab4 quiz1 quiz2
0 1 1 92 93 84 91 92 A+
1 1 0 94 90 80 83 91 not A+
2 0 0 78 85 83 80 80 not A+
3 0 1 91 94 92 91 89 A+
4 0 1 77 83 90 92 85 A+

  How would you go about predicting the Quiz 2 grade?

Decision Trees


A decision tree iteratively splits the data by asking questions about feature values.

The algorithm tries to ask questions that best separate one class from another. It’s like a game of twenty questions!

A Decision Stump


We could start by splitting the data based on the students’ Lab 3 grades.

Iterating the procedure

 

Then we further split each of the resulting nodes, again asking questions involving features in the dataset.

Building a Decision Tree

 

Decision Boundary


The first two questions in our tree involved Lab 3 and Quiz 1 grades. We can make a plot involving these two features to better understand our tree.

Model Parameters


During training, the model decides which feature to use to split at each node. It also decides which value of the feature to split at. This is the ‘learning’ phase, where the algorithm is trying different options and selecting the ‘best’ feature and value for splitting.

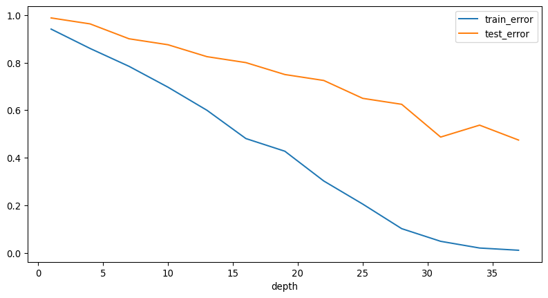
Hyperparameters


The maximum depth of a decision tree (at most how many questions it asks) is a hyper-parameter of the model. We can build different trees to test which choice of hyper-parameter gives the best result.

Some models may have a continuous range of options for a given hyper-parameter. This gives rise to a potentially infinite choice of “models” to test.

Trying to Recognize Faces


To demonstrate some fundamental concepts in machine learning, we will attempt to biuld a decision tree that can recognize faces. Our data will be taken from the Olivetti Faces dataset, which is a collection of 400 images of faces.

The labels correspond to the 40 individuals that are pictured, and the dataset contains 10 photos per individual. We will try to use a decision tree to correctly predict the individual for each photo.

A Look at the Data

A (Closer) Look at the Data


Each photo is 64x64 pixels in grayscale. The images are represented by a row of pixel intensities showing how dark each individual pixel should be.

0 1 2 3 ... 4092 4093 4094 4095
0 0.309917 0.367769 0.417355 0.442149 ... 0.148760 0.152893 0.161157 0.157025
1 0.454545 0.471074 0.512397 0.557851 ... 0.152893 0.152893 0.152893 0.152893
2 0.318182 0.400826 0.491736 0.528926 ... 0.144628 0.140496 0.148760 0.152893
... ... ... ... ... ... ... ... ... ...
397 0.500000 0.533058 0.607438 0.628099 ... 0.157025 0.177686 0.148760 0.190083
398 0.214876 0.219008 0.219008 0.223140 ... 0.545455 0.574380 0.590909 0.603306
399 0.516529 0.462810 0.280992 0.252066 ... 0.322314 0.359504 0.355372 0.384298

400 rows × 4096 columns

The dataset has 4096 features.

A Decision Tree Classifier


We can build a decision tree classifier on the dataset of faces and see how it performs. For now we will train on a random subset of the data that contains 80% of the images (we’ll explain why later)

Let’s see how accurate this model gets after training.

A Decision Tree Classifier


The model classified 100.0% of training examples correctly by 
 building a decision tree of depth 42


That’s very accurate indeed! Maybe decision trees are a really good way to detect and classify faces.

Remember, we only trained on 80% of the data. Let’s see how our model performs on the remaining 20%

Did we build a good model?


The model acheived an accuracy of 48.75% on new data


…oops.

What’s going on?

Practice makes perfect


Our deep decision tree likely just memorized the dataset. After all, with a tree of depth 38, we could actually memorize up to 238 distinct examples!

Clearly this does not make for a good model. We want a model that can recognize faces, even when they appear in new images.

Overfitting


Overfitting refers to a situation where the model learns noise from the training data, leading to a poor performance when deployed on new data.

Complex models are prone to overfitting– we cannot just rely on training error to measure their performance. Simple models typically have similar train and test errors, but both will be high.

Thus we have our “fundamental tradeoff”: as we increase model complexity, the training error will reduce but the gap between training and test error will increase.

Scenario 1


Your colleague is trying to build a machine learning model to detect cancers in medical imaging. They know about overfitting, so they separate their data into a training set and a test set.

They use 10 different types of machine learning models, and try 1000 different combinations of hyper-parameters for each. In every case, they only use the training set to train their model, and then note how the model performs by measure accuracy on the test set.

The best model achieves 99% accuracy on the test set. Your colleague tells you they have found a machine learning model that diagnoses cancer with 99% accuracy.

Do you believe them?

The Golden Rule of Machine Learning


By using the same test set for each of the 10,000 models they tried, your colleague has violated the golden rule of machine learning.

The golden rule tells us that test data must not influence the model training in any way.

Even though your colleague never directly trained on test data, they used test data multiple times to validate model performance. As a result, they may have found good performance purely by accident.

Scenario 2


Your colleague now separates their data into a training set, a validation set and a test set.

They again use 10 types of models and try 1000 combinations of hyper-parameters for each. They use the training set to train their model, and then note how the model performs by measure accuracy on the validation set.

The best model achieves 99% accuracy on the validation set, after which it is used on the test set. It achieves 99% accuracy again.

Do you trust the outcome now?

Common Data Challenges

During our Intro to ML course at the Master of Data Science program, we ask our students to fill out a survey on some restaurants they have recently visited. Let’s take a look at some survey responses.

Common Data Challenges

north_america eat_out_freq age n_people ... good_server comments restaurant_name target
0 Yes 3.0 29 10.0 ... Yes Ambience dislike
10 No 3.0 23 10.0 ... No dislike
77 Yes 5.0 22 4.0 ... Yes dislike
85 Yes 1.0 20 ... dislike
87 Yes 3.0 26 ... dislike
130 No 1.0 27 20.0 ... Yes dislike

6 rows × 11 columns


What are some issues you might encounter working with this data?

Common Data Challenges


Here are some common challenges you may encounter when looking at your data:

  • Missing data
  • Mixed data types (numeric, categorical, binary, text)
  • Different feature scales
  • Outliers
  • Small datasets
  • Proxy variables

Common Data Challenges


Some potential solutions:

  • Imputation
  • Feature encoding and engineering
  • Normalization and Scaling
  • Regularization
  • Model choices…

Activity 3


Return to the problem you framed in Activity 1 and think about the data you have (or plan to have) access to. What are the “features” in this dataset? What are some data challenges you may encounter?